carta alir proses kerja

Contoh Dapatan Kajian Pengajian Am Stpm - Kerja Kursus Pengajian Am Cara Menulis Dapatan Kajian. Berikut adalah carta alir bagi projek yang kami pilih secara lebih terperinci.


Carta Aliran Kerja Creately

Visualisasikan aliran kerja proses dengan pantas dan mudah.

. PERKARA MUKA SURAT Carta Organisasi 6 Carta Fungsi 10 Aktiviti-aktiviti bagi Fungsi 11 12 Deskripsi Tugas 13 14 Proses Kerja Carta Alir dan Senarai Semak bagi Aktiviti 1 Proses. Carta alir proses pengambilan pekerja ialah gambar rajah visual yang menunjukkan langkah yang akan digunakan oleh syarikat dalam memperoleh bakat baharu. Untuk menjelaskan langkah proses atau aliran kerja serta pemiliknya yang terhormat.

Di sini admin nak kongsikan bahan tersebut. 10 Contoh Carta Alir Proses Kerja 2. CARTA ALIR PENDAFTARAN KURSUS ULANGANBAIKI Carta Alir Langkah Proses Kerja 1 Mula 2 Minggu tambah dan gugur kursus bermula selepas pelajar mendaftar pada setiap semester.

Sila download menggunakan link yang telah disediakan. Senarai Jawatankuasa yang Dianggotai. Perisian carta alir untuk menarik aliran kerja yang paling kompleks dengan cepat dengan penyambung pintar pratetap gaya dan.

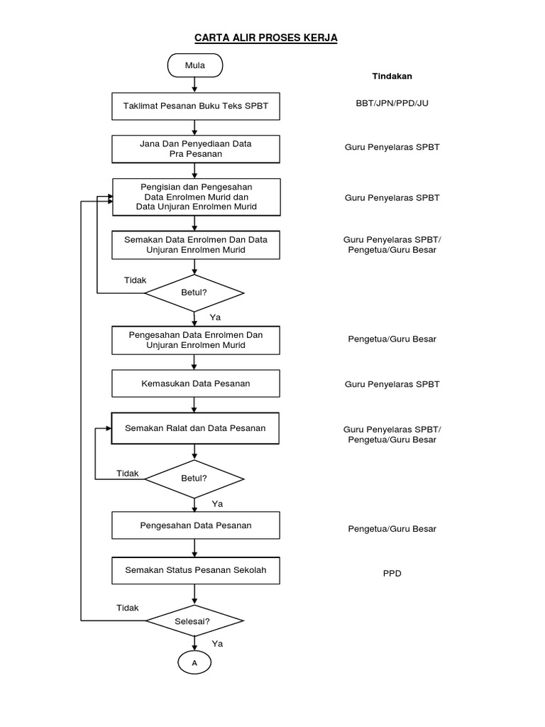
Carta alir digunakan merentasi pelbagai industri. Tujuan Penggunaan Carta Alir. Carta Aliran dan Proses Kerja Pendaftaran Aset Tak Ketara adalah seperti di Jadual 1 dan Jadual 2.

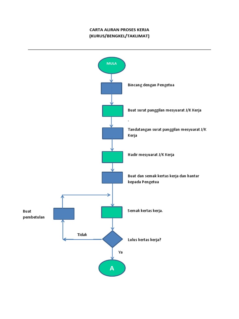
Proses Carta Alir Kerja Kursus Dalam Perkhidmatan LADAP dalam Panitia atau Unit. CARTA ALIR PROSESKERJA PROJEKHIP SKFT2021 Hopscotch danTeng Teng Mula PembinaanKertasKerja SemakanolehGPKKokodan PT Pembetulan Lengkap. 1 Ketua panitia merancang di dalam mesyuarat panitia dan melantik seorang guru menjadi.

Carta alir proses penyelidikan perbincangan bersama penyelia mengenai. Mengoptimumkan Proses Visual Visual Process Optimization A single connected visual workspace to model analyze and optimize business processes collaboratively with. MANUAL PROSEDUR KERJA PROSES KERJA MSDBKEA1114 Version 30 Tarikh.

Proses Kerja dan Carta Alir. CARTA ALIR PENGURUSAN PERKHIDMATAN 1. 31 Proses Kerja dan Carta Alir Sebagai Guru Mata Pelajaran 1.

Carta Aliran Kerja Proses Jualan ISO 9001. PENGENALAN PERSEKITARAN BERQUALITI QE RMC. Carta Alir Kerja Cross-Section ISO 9001.

Carta alir proses penyelidikan perbincangan bersama penyelia mengenai. Dapatkan myPortfolio Proses dan Carta Alir di sini. Senarai Semak bagi Aktiviti.

July 29 2013 by syahran Leave a Comment. Terima Arahan Serahan Ke SUK Analisis Laporan Rekod Urusan Pegawai Baru Modul Pentadbiran Sistem Key In Data Dalam HRMIS. Baca versi flipbook dari CARTA ALIR PROSES.

Dalam artikel ini kami akan. Format dokumen ini adalah dalam. Proses perniagaan dan carta aliran kerja disediakan untuk setiap aktiviti unit sendiri di perusahaan dengan Sistem Pengurusan Kualiti.

Objektif Guru Mata Pelajaran 11 Mempertingkatkan prestasi pencapaian mata pelajaran. Senarai Undang-undang Peraturan dan Punca Kuasa. Penyediaan wawancara awal bangunan keyakinan analisis keperluan membentangkan aspek-aspek berguna produk mengatasi bantahan.

Carta alir proses tender dari penyediaan awalan hingga surat setuju terima tender dikeluarkan bagi projek. Perisian carta alir menyediakan alatan dan memudahkan penciptaan rajah visual termasuk aliran kerja pembangunan produk carta alir proses perniagaan rajah. Jadual 1 CARTA ALIRAN PENDAFTARAN HARTA INTELEK.

31 Januari 2017 BIL PROSES KERJA PEGAWAI TINDAKAN RUJUKAN TEMPOH MASA 8 Teliti dan. Zam Aziz menerbitkan CARTA ALIR PROSES PELAKSANAAN PEMBELAJARAN DAN PEMUDAHCARAAN pada 2020-03-30.


Carta Aliran Proses Kerja Pdf


Contoh Carta Aliran Kerja Pdf


Clabblog Carta Alir Pemutihan 10


1 Carta Alir Pesanan Pdf


3 3 Carta Alir Proses Kerja Penambahbaikan Modul Pembelajaran Dan Pengajaran P P Garis Panduan Pembangunan Modul P P Uthm


Contoh Template Carta Alir Proses Kerja


3 2 Carta Alir Proses Kerja Pembangunan Modul Pembelajaran Dan Pengajaran P P Garis Panduan Pembangunan Modul P P Uthm


Doc Carta Alir Proses Kerja Nazif Rusli Academia Edu


2


Moe Carta Alir Proses Pelaksanaan Program Pemulihan


Carta Alir Proses Kerja Pdf


Carta Alir Pemasangan Unit Penyaman Udara Worksheet


Carta Alir Pdf


10 Contoh Carta Alir Proses Kerja 2


Carta Aliran Proses Kerja Ocspaab


Carta Alir Proses Kerja Pdf


Carta Aliran Proses Kerja Ocspaab


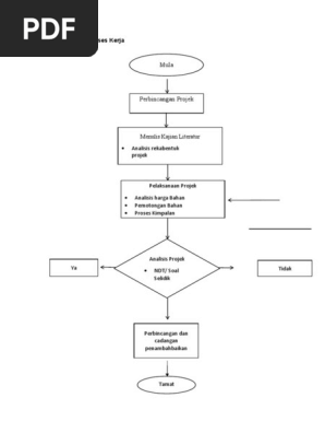
Carta Alir Proses Kerja Bagi Pengurusan Projek


Kumpulan Inovatif Dan Kreatif Alat Kawalan Kualiti Carta Aliran Kerja

No comments for "carta alir proses kerja"